旋流式曝气器近几年在国内开始兴起。旋流曝气技术起源于日本,并在日本国内有数千项使用案例,旋流曝气器最长使用寿命可达20多年。
1. 项目概况
某工业园区污水处理厂原用盘式微孔曝气器。
使用三年后,微孔曝气器堵塞、破损严重,严重影响了氧利用效率。该污水处理厂在2017年9月对原盘式微孔曝气器进行了替换改造。
该工业园区污水处理厂了解技术后,大胆尝试,在3#、4#氧化沟内采取带水作业的方式,在不拆除原盘式微孔曝气器的情况下,安装了旋流曝气器。
2. 曝气设备综述
旋流曝气器在工作时,空气由进气管高速喷入曝气器底部,比重远小于水的空气会以很大的动量急速上升,曝气器内部产生负压,约有空气量 1.5 倍的池底活性污泥及污水被吸入曝气器中,实现第一次高效混合;空气、活性污泥、污水混合物在高速上升过程中通过旋切器产生剧烈漩涡流,实现第二次高效混合;混合物再经过特殊设计的多层切割器粉碎成微颗粒群,氧气被迫溶入水中,实现第三次高效混合;最新代曝气器,内部设 80 次切割器,且切割器设凹槽,空气、活性污泥、污水混合物在切割器凹槽边缘产生卷吸,卷吸产生负压,负压致更多微纳米气泡产生,可提升式旋流曝气器比前三代氧转移率高 2-4%;最后,富氧的混合物以较高流速射离曝气器筒体,并在气液混合器周边形成循环流,增加微气泡在水中的滞留时间,因而大大提高了氧的利用率,使送进的空气和池中活性污泥达到了最佳混合状态和最长的滞留时间。
微孔曝气器是市面上常用的微泡曝气器,可分为圆盘式曝气器、管式曝气器等。其工作原理:膜上用激光均匀开有微孔,鼓风时,空气进入膜片与支撑管或支撑底座之间,使膜片微微鼓起,孔眼张开,空气从孔眼逸出,达到空气扩散的目的。供气停止,压力消失,在膜片的弹性作用下,孔眼自动闭合,并且由于水压的作用,膜片压实在底座之上,曝气池混合液不会倒流,孔眼不会堵塞。
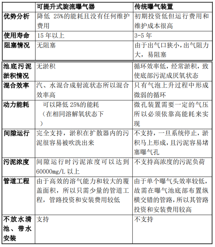
3. 旋流曝气器与微孔曝气器对比
由于两种曝气设备的工作原理、生产材质不同,故两种曝气器在性能上有很多不同点。

4. 运行数据
本项目于2017年9月底正式完成改造工程。其中1#、2#氧化沟采用了停水清池,底部安装固定的方式,安装了新的微孔曝气器,3#、4#氧化沟采用了带水作业的方式,安装了新的旋流曝气器。

表2 各氧化沟运行风压数据

表3 各氧化沟实测DO数据

5. 数据分析
1)压力
旋流曝气器,运行的风压远低于微孔曝气器,相同的工况下,旋流曝气器比微孔曝气器低6KPa以上
2)溶解氧
旋流曝气器溶解氧上升原因分析:旋流曝气器是通过带水安装的方式完成曝气池改造工程的。在改造过程中,由于没有停水清淤,故在3#、4#氧化沟内,其底部污泥含量较多。而微孔曝气器是通过底部安装的方式完成曝气池改造工程的。在改造过程中,由于停水清淤,故在1#、2#氧化沟内,其底部污泥含量较少。
旋流曝气器会卷吸起底部的泥水混合物,旋流曝气器会将藏在底部污泥中的部分有机物进一步消化分解,故在运行初期,旋流曝气器产生的一部分溶解氧用来消解底部的污泥。故在运行初期,安装旋流曝气器的3#、4#氧化沟溶解氧不高。随着旋流曝气器的稳定运行,池底堆积的污泥进一步消解,氧化沟中额溶解氧进一步上升。笔者大胆预测,在未来数月内,3#、4#氧化沟内的溶解氧会继续上升,直至底部污泥消解殆尽。
6. 结论
旋流曝气器与微孔曝气器相比,旋流曝气器可以带水作业完成改造工程,安装十分简便,并且维护更换方便;
在溶解氧方面,在改造项目的使用初期,微孔曝气器氧溶解氧更高,旋流曝气器的溶解氧会随着时间的延伸而升高直至稳定。